Ansvarsfördelning mellan fastighetsägare och verksamhetsutövare
Det är fastighetsägaren som har det yttersta ansvaret för brandskyddsarbetet med avseende på byggnaden. Verksamhetsutövaren har det yttersta ansvaret för brandskyddsarbetet inom verksamheten. I de fall då fastighetsägaren och verksamhetsutövaren inte är densamma behöver ansvarsfördelningen sinsemellan tydliggöras och dokumenteras. Detta görs lämpligen genom en så kallad gränsdragningslista. Det bör framgå vem som ansvarar för kontroll, underhåll, åtgärd och bekostnad av åtgärd för respektive brandteknisk installation. Gränsdragningslistan ska dateras och signeras av båda parter. I bilden nedan ses ett exempel på hur en gränsdragningslista kan se ut.
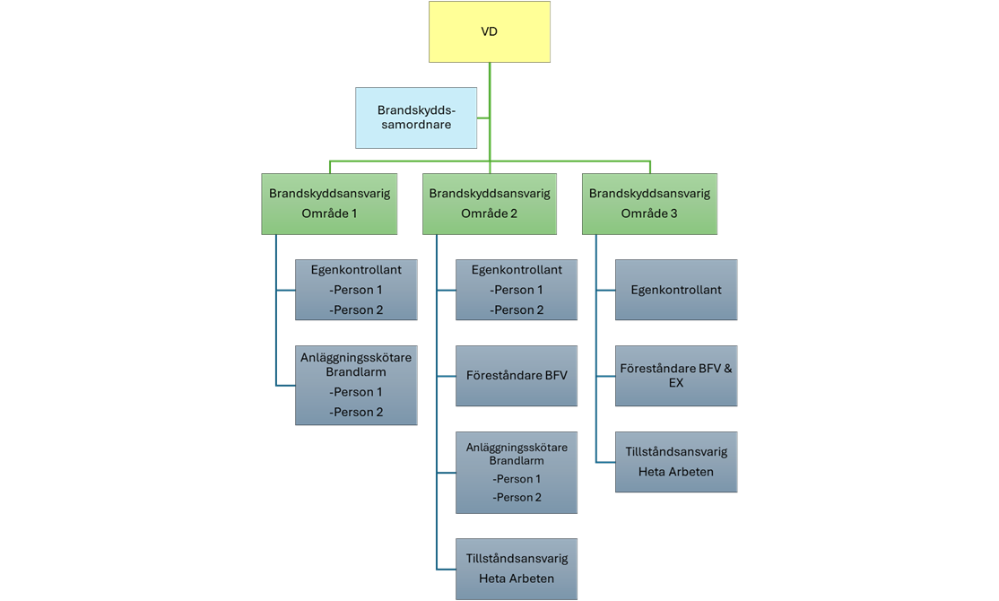
Ansvarsfördelning inom en verksamhet
Ansvarsfördelningen inom den egna organisationen kan även behöva tydliggöras och dokumenteras. Vikten av detta blir större ju större och mer komplex organisationen är. För familjen i den egna villan är detta självklart inte nödvändigt men för alla organisationer med någon form av hierarki eller ansvarsfördelning så kan det vara avgörande för att förstå vem som gör vad och vem som ansvarar för olika delar av arbetet. Huvudansvaret vilar alltid på högsta chefen men denne kan i sin tur utse en brandskyddsansvarig samt delegera arbetsuppgifter och befogenheter till andra. I en bostadsrättsförening landar detta ansvar gemensamt på styrelsen. Beroende på verksamhetens storlek kan strukturen för en brandskyddsorganisation behöva byggas upp. Om man redan inom sin verksamhet har en organisationsstruktur för sitt arbetsmiljöarbete kan brandskyddsarbetet integreras i denna, då de båda har många likheter. Exempel på hur en brandskyddsorganisation för en större verksamhet kan vara uppbyggd ses nedan.
